Skip to content

Arsitektur E-voting PRESMA

Voting

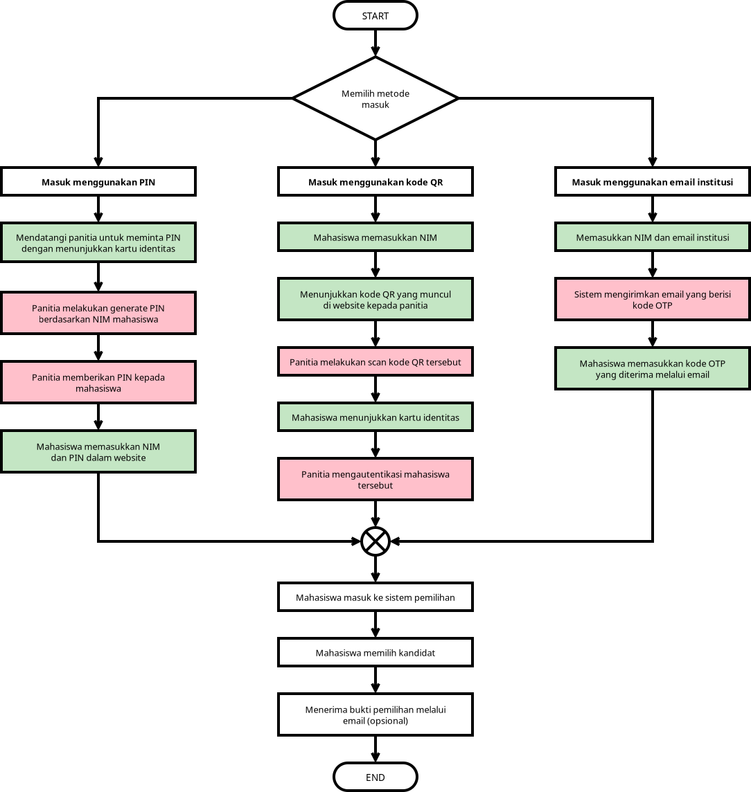
  • Mahasiswa dapat masuk ke dalam sistem melalui 3 metode autentikasi, yaitu: PIN, kode QR, dan email institusi
  • Apabila menggunakan PIN dan kode QR, mahasiswa diperlukan untuk datang ke lokasi pemilihan (dilakukan secara offline) untuk menunjukkan kartu identitas dan berinteraksi dengan panitia
  • Apabila menggunakan email institusi, mahasiswa tidak perlu mendatangi lokasi pemilihan (dilakukan secara online) dan tidak perlu menunjukkan kartu identitas
    • Kepemilikan e-mail institusi beserta terregistrasinya mahasiswa tersebut sebagai DPT sudah cukup untuk membuktikan identitasnya
    • Karena e-mail institusi tidak bisa dibuat dengan bebas (umumnya hanya pada saat awal masuk menjadi mahasiswa baru, satu mahasiswa memiliki satu e-mail institusi), maka potensi tindakan penyalahgunaan seperti penggandaan / penggelembungan suara dapat diminimalisir
  • Pemilihan metode autentikasi disesuaikan dengan situasi dan kondisi perguruan tinggi masing-masing

Keamanan

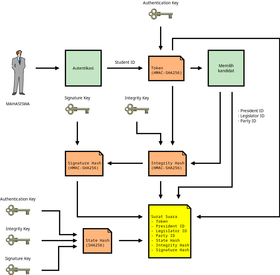
  • Terdapat tiga kunci yang wajib dijaga kerahasiaannya: authentication key, integrity key, dan signature key
  • Authentication key berguna untuk menciptakan token unik untuk setiap pemilih supaya dapat diidentifikasi oleh sistem e-voting
    • Token merupakan identitas unik tiap mahasiswa dan satu token tidak diperbolehkan memiliki dua atau lebih suara
    • Kunci ini wajib dirahasiakan karena menyimpan informasi korespondensi antara mahasiswa dan surat suara
    • Apabila kunci ini tersebar, maka terdapat risiko pihak yang tidak bertanggung jawab untuk mengetahui pilihan kandidat dari masing-masing mahasiswa, apabila mengetahui ID (bukan NIM) dari mahasiswa yang bersangkutan
  • Integrity key berguna untuk menjaga integritas surat suara supaya tidak dimanipulasi oleh pihak yang tidak bertanggung jawab (misal mengubah pilihan capres)
    • Kunci ini wajib dirahasiakan sebelum pengumuman hasil pemilihan
    • Setelah pengumuman hasil pemilihan, kunci ini dapat dipublikasikan supaya publik juga dapat turut serta memverifikasi integritas / keabsahan setiap surat suara
  • Signature key memiliki peran yang sama dengan integrity key, namun perbedaannya adalah kunci ini tidak boleh dipublikasikan karena merupakan pelindung terakhir apabila kunci integritas bocor atau terdapat manipulasi hasil setelah publikasi kunci integritas
    • Apabila kunci ini tersebar, bersamaan dengan integrity key, maka terdapat risiko manipulasi kotak suara (penggandaan suara dan perubahan isi surat suara)
  • Terdapat juga State Hash yang berguna untuk merepresentasikan keadaan dari ketiga kunci rahasia
    • Apabila salah satu kunci diubah, maka surat suara sudah tidak dapat lagi dinyatakan sah
    • Jika authentication key diubah, terdapat risiko penggandaan suara (mahasiswa yang sama melakukan voting dua kali atau lebih menggunakan identitas yang sama namun dengan token yang berbeda)
    • Jika integrity key atau signature key diubah, hal tersebut menyebabkan sistem tidak bisa membedakan mana suara yang sah (setelah perubahan kunci) dan tidak sah (sah sebelum perubahan kunci)
  • Apabila terjadi kebocoran kunci atau keamanan telah terjadi compromise di tengah berjalannya pemilihan, maka operator IT diwajibkan untuk mengevaluasi keamanan sistem, mengubah ketiga kunci rahasia, serta mereset seluruh data surat suara yang masuk ke sistem dan mengadakan pemungutan suara ulang